国务院办公厅关于印发《“高效办成一件事” 2024年度新一批重点事项清单》的通知
国办函〔2024〕53号
各省、自治区、直辖市人民政府,国务院各部委、各直属机构:
《“高效办成一件事”2024年度新一批重点事项清单》已经国务院同意,现印发给你们,请结合实际认真组织实施。
各地区各部门要认真贯彻党中央、国务院关于优化政务服务、推动“高效办成一件事”的决策部署,在加快推进2024年度第一批13个重点事项落地见效的基础上,统筹推进新一批重点事项清单实施,持续推动在更多领域更大范围实现“高效办成一件事”,进一步提升企业和群众获得感。坚持试点先行、以点带面,鼓励有工作基础的地区先行开展集中攻关和创新示范,形成可复制可推广的实施方案和典型经验。国务院有关部门要强化条块联动,加强业务指导和数据共享支撑,推动涉及本行业本领域“一件事”标准统一、业务协同,及时解决各地区面临的难点堵点问题,压茬推进落实,确保取得实效。
国务院办公厅
2024年7月16日
(此件公开发布)
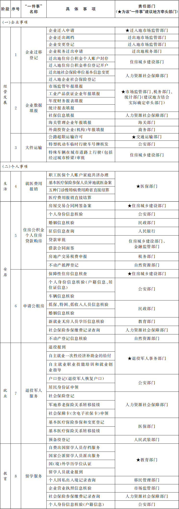
“高效办成一件事”2024年度
新一批重点事项清单

